生命周期钩子
Jobs by vuejobs.com
每个 Vue 组件实例在创建时都需要经历一系列的初始化步骤,比如设置好数据侦听,编译模板,挂载实例到 DOM,以及在数据改变时更新 DOM。在此过程中,它也会运行被称为生命周期钩子的函数,让开发者有机会在特定阶段运行自己的代码。
注册周期钩子
举例来说,onMounted 钩子可以用来在组件完成初始渲染并创建 DOM 节点后运行代码:
vue
<script setup>
import { onMounted } from 'vue'
onMounted(() => {
console.log(`the component is now mounted.`)
})
</script>
还有其他一些钩子,会在实例生命周期的不同阶段被调用,最常用的是 onMounted、onUpdated 和 onUnmounted。所有生命周期钩子的完整参考及其用法请参考 API 索引。
当调用 onMounted 时,Vue 会自动将回调函数注册到当前正被初始化的组件实例上。这意味着这些钩子应当在组件初始化时被同步注册。例如,请不要这样做:
js
setTimeout(() => {
onMounted(() => {
// 异步注册时当前组件实例已丢失
// 这将不会正常工作
})
}, 100)
注意这并不意味着对 onMounted 的调用必须放在 setup() 或 <script setup> 内的词法上下文中。onMounted() 也可以在一个外部函数中调用,只要调用栈是同步的,且最终起源自 setup() 就可以。
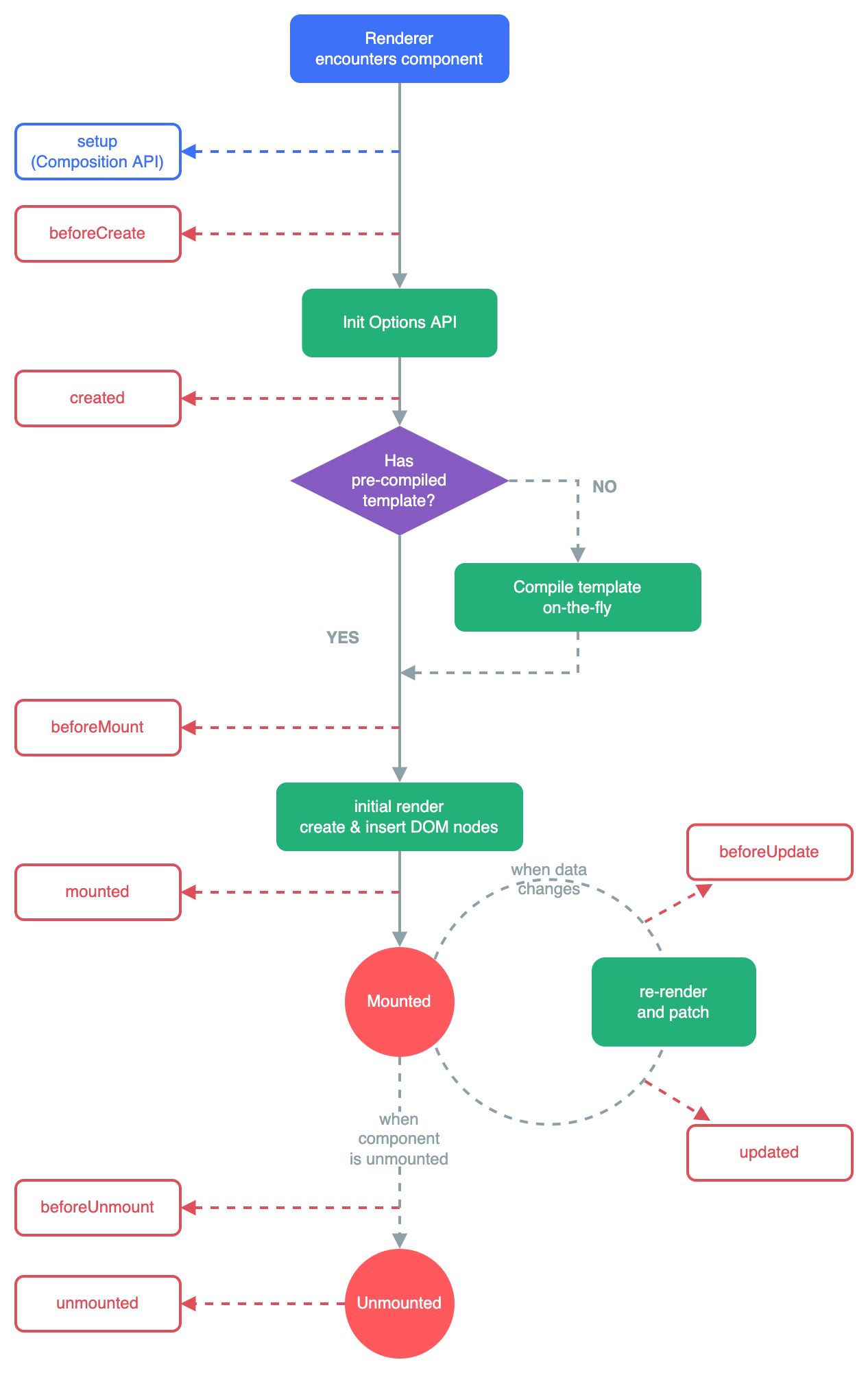
生命周期图示
下面是实例生命周期的图表。你现在并不需要完全理解图中的所有内容,但以后它将是一个有用的参考。

有关所有生命周期钩子及其各自用例的详细信息,请参考生命周期钩子 API 索引。